
Touchdesigner Visuals
Generative Art, Field Research, Public Space Design, Photography & Printmaking
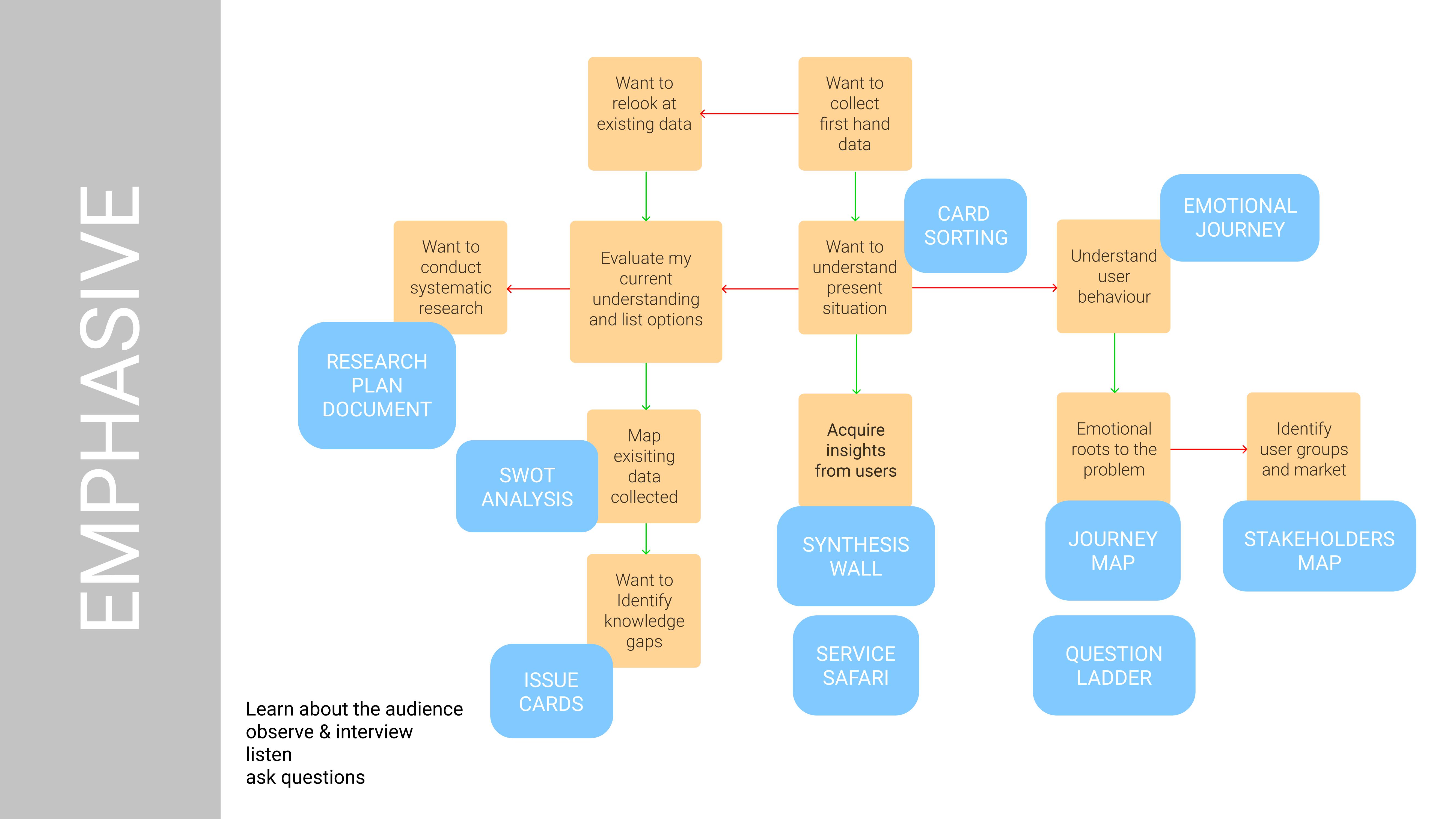
Chickpete, Bengaluru's bustling marketplace, was chosen as the focus setting. Through on-site explorations and field visits, I analyzed the interactions between human and non-human elements in gathering spaces. Key landmarks were identified as central points for rendezvous and references.


 
